当前位置:首页
> 公共企事业单位信息公开 > 学校 > 曲阜市 > 曲阜中医药学校 > 招生就业 > 招生信息

曲阜中医药学校2024年招生简章

发布日期:2024-05-24 15:11 信息来源:曲阜市教育和体育局 浏览次数: 字体:[ ]
分享

学校荣誉

     国家级重点中等职业学校

     国家中等职业教育改革发展示范学校

     山东省示范性中等职业学校

     山东省首批高水平中等职业学校

     全省职业教育先进集体

     山东省教育系统先进集体

     全省卫生系统先进集体

     山东省西医学习中医培训基地

     山东省中医药文化教育宣传基地

     山东省家庭服务职业培训省级示范基地

     教育部1+x职业技能等级证书试点院校

       学校坐落在儒家文化发祥地,伟大思想家、教育家孔子的故乡——曲阜。学校占地260余亩,校园建筑面积8.36万平方米。育人环境优美,师资力量雄厚,实验设备先进,教学仪器及实验实训设备总值3100余万元。拥有省内外80多所县市级以上教学实习实训基地,各类注册在校生5000余人。

       学校与省内外多家医院和医药行业用人单位开展密切合作,全力安置学生实习,就业率达98%以上,累计为社会培养各类实用型中医药人才达10万余人。

图片

专业设置及学制

图片

“3+4”对口贯通分段培养本科招生专业

(学校代码:629A1)

图片

初中后五年制高等职业教育招生专业

(学校代码:629G)

图片

普通中专类职教高考班招生专业

(学校代码:629)

图片

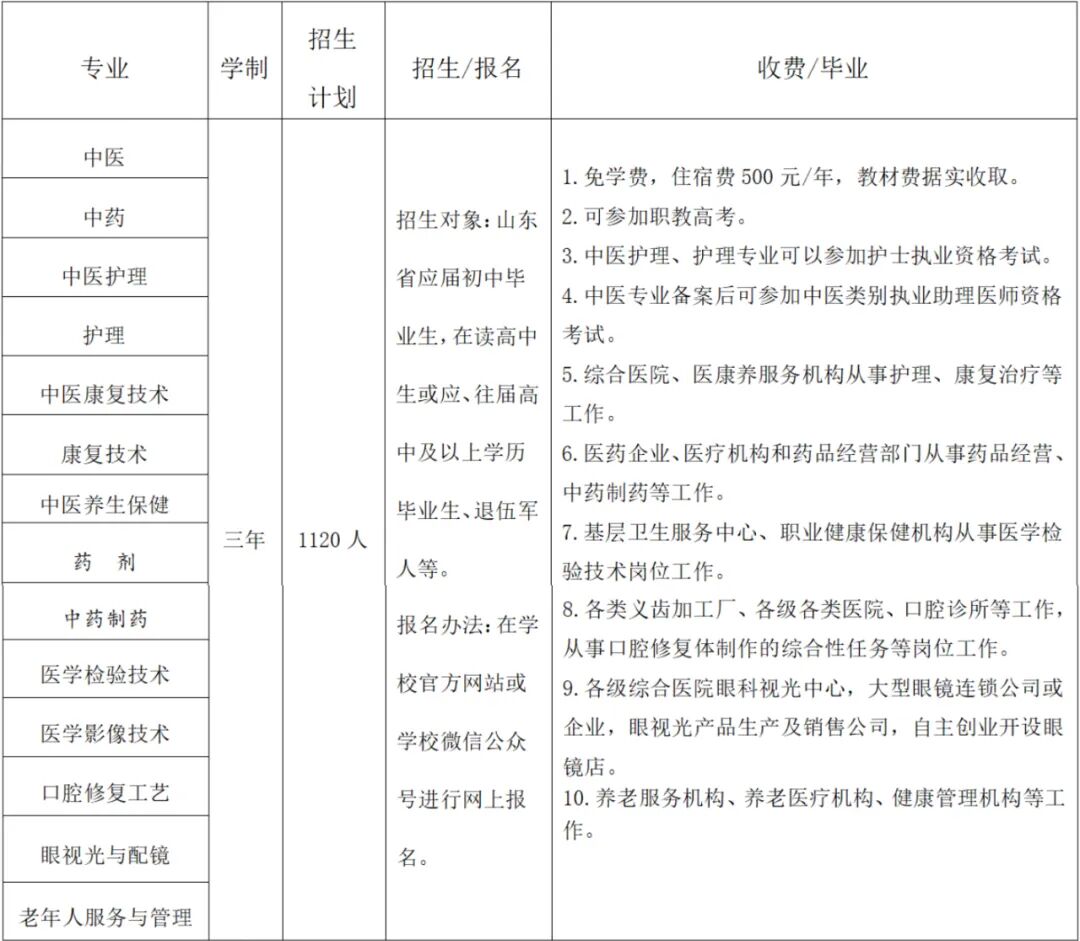
普通中专招生专业

(学校代码:629)

图片


报名流程

一、“3+4”对口贯通分段培养本科教育

1. 报名方法和时间:请在济宁教育局指定时间内登录“济宁市高中段学校招生平台”填报,具体报名时间请及时关注济宁市教育局官网jnjy.jining.gov.cn招考专栏。

2. 填报内容:曲阜中医药学校,代码629A1

3. 专业名称:中药

4. 录取方法:中考成绩达到“3+4”对口贯通分段培养录取资格线,由济宁市教育招生考试院负责从高分到低分依次录取。

二、初中后五年制高等职业教育

1.报名方法和时间:请关注各地市区教育局官网(或咨询当地招生办)网上填报志愿和具体报名时间。

2.填报内容:曲阜中医药学校,代码629G

3.专业名称:护理、中药、中医康复技术

4.录取方法:中考成绩达到当地初中后五年制高职录取资格线,由当地市招生办根据招生计划从高分到低分依次录取。详情请咨询当地招生办。

三、职教高考班/普通中专班

1.职教高考班1(济宁地区)

(1) 报名方法和时间:请在济宁教育局指定时间内登录“济宁市高中段学校招生平台”填报,具体报名时间请及时关注济宁市教育局官网jnjy.jining.gov.cn招考专栏。

(2)填报内容:曲阜中医药学校,代码629

(3)专业名称:中医康复技术、护理、中医护理、中药

(4)录取方法:职教高考班设置最低录取资格线(总分≥300分且语文、数学、外语三科总分≥150分),依据学业考试成绩、考查科目成绩和综合素质评价择优录取。

2.职教高考班2(济宁市外)

报名时间及报名要求请及时关注曲阜中医药学校官方网站或微信公众号发布的普通中专招生说明,并在学校官方网站或学校微信公众号进行网上报名,由学校根据招生计划从高分到低分依次录取。

3.普通中专班

临沂、济南、青岛地区实行部分专业网报,报名时间及报名方法等具体事宜可咨询当地教育局招生办,其他地区的报名时间及报名要求请及时关注曲阜中医药学校官方网站或微信公众号发布的普通中专招生说明,并在学校官方网站或学校微信公众号进行网上报名。


1. 根据上级文件要求,全日制正式学籍的中职段在校生享受国家免除学费政策。
2. 中职段一、二年级家庭经济困难学生可享受中职国家助学金。
3. 在校期间品学兼优者,可享受中职国家奖学金、校级奖学金等多项奖学金。
4. “3+4”对口贯通分段培养学生,在学校规定年限修业期满,达到毕业要求的颁发普通中专毕业证和济宁医学院本科毕业证;初中后五年制高等职业教育学生,在学校规定年限修业期满,达到毕业要求的颁发合作院校全日制高职院校专科毕业证书;普通中专和职教高考班学生,学业期满,经考核合格,颁发全日制普通中专毕业证。


招生咨询电话:0537—4483191,4483181

学校网址:http://www.qfzyyxx.com

学校公众号:

图片

通信地址:山东省曲阜市校场路9号

邮政编码:273100

特别声明:对以曲阜中医药学校名义进行非法招生宣传等活动的机构或个人,学校保留依法追究其责任的权利。