当前位置:
首页
>
政府信息公开
>
法规文件
>
政策解读
>
图片解读
索 引 号
11370800004312490W/2023-02602
公开方式
主动公开
发布机构
济宁市人力资源和社会保障局
组配分类
图片解读
成文日期
2023-03-06
失效日期
有效性
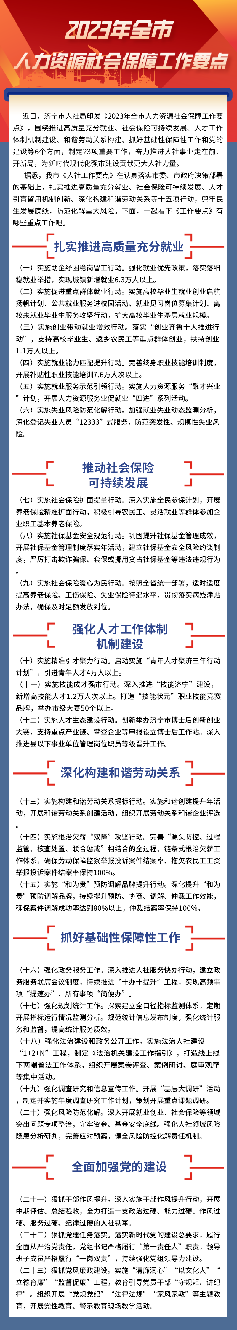
一图速读丨关于印发2023年全市人力资源社会保障工作要点的通知
发布日期:2023-03-06
信息来源:济宁市人力资源和社会保障局
浏览次数:
次
字体:[
大
中
小
]
政策联系人:屈会鹏 联系电话:2967918
济人社发〔2023〕1号关于印发2023年全市人力资源社会保障工作要点的通知
打印
关闭
政策文件
部门文件
济人社发〔2023〕4号济宁市人力资源和社会保障局等5部门关于印发济宁市专业技术人才知识更新工程(2023-2030年)实施方案的通知
国家、省政策文件
中共山东省委组织部 山东省人力资源和社会保障厅等9部门印发《关于实施人力资源服务“聚才兴业”计划助力人才集聚雁阵格局建设的若干举措》的通知
供求信息
2023年第二季度济宁市人力资源市场供求分析
2023年第一季度济宁市人力资源市场供求分析