关于印发济宁市建筑工程质量评价试点工作方案的通知
关于印发济宁市建筑工程质量评价试点工作方案的通知
济建建字〔2022〕3号
各县(市、区)住房和城乡建设局,济宁高新区城乡建设和交通局、太白湖新区建设局、济宁经济技术开发区城乡建设和交通局:
为有序推进建筑工程质量评价试点工作,提高我市工程建设质量水平,按照省住房城乡建设厅《关于印发山东省建筑工程质量评价试点工作方案的通知》的要求,市住房和城乡建设局制定了《济宁市建筑工程质量评价试点工作方案》,现印发给你们,请认真贯彻执行。
济宁市住房和城乡建设局
2022年2月24日
济宁市建筑工程质量评价试点工作方案
为认真贯彻落实国务院办公厅转发住房和城乡建设部《关于完善质量保障体系提升建筑工程品质的指导意见》(国办函〔2019〕92号),根据《住房和城乡建设部办公厅关于开展工程质量评价试点工作的通知》(建办质函〔2021〕306),及《山东省建筑工程质量评价试点工作方案》要求,积极引导工程项目参建各方切实提高质量意识,履行主体责任,提升工程质量品质,结合我市实际,制定本试点工作方案。
一、工作目标
通过开展建筑工程质量评价试点,全面掌握我市建筑工程质量水平及发展动态。探索建立建筑工程区域质量综合评价、建筑工程实体质量评价、用户满意度评价等评价指标体系,并与质量诚信体系、业务考核体系等相挂钩,压实压紧工程质量主体责任,强化工程质量监管,提高工程建设质量水平,促进全市建筑工程质量均衡发展。
二、试点时间
自本方案印发之日起,至 2023年12月31日。
三、试点范围
全市14个县(市、区)行政区域内在建房屋建筑工程和市政基础设施工程的质量评价和已交付使用工程项目的后续质量评价,在重点突出施工结果质量评价的同时,强化施工过程的质量评价,各县市区应按区域,积极推进建筑工程质量评价试点工作。
四、评价对象及方式
(一)评价对象
各县(市、区)住房和城乡建设主管部门或工程质量监督机构要结合日常监督检查, 选取本辖区内的15~20项不同施工阶段、不同结构形式、不同类型的项目, 以及竣工验收交付使用一年后的住宅小区, 组织开展建筑工程质量评价,形成《建设行政主管部门建筑工程质量区域评价报告》。
(二)评价方式
市住房和城乡建设局负责本市内的建筑工程质量评价试点工作的组织实施、督促指导和协调服务,保障建筑工程质量评价试点工作扎实推进。各县市区住房和城乡建设主管部门负责本辖区内的建筑工程质量评价试点工作的组织实施开展工作。各级住房城乡建设主管部门或工程质量监督机构可采取购买第三方服务、聘请行业专家等方式进行质量评价工作。
五、评价内容
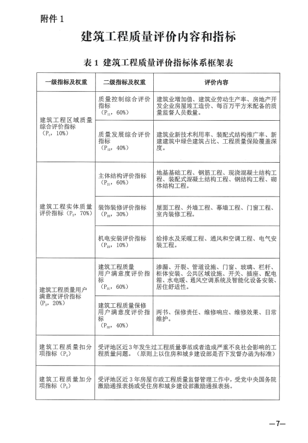
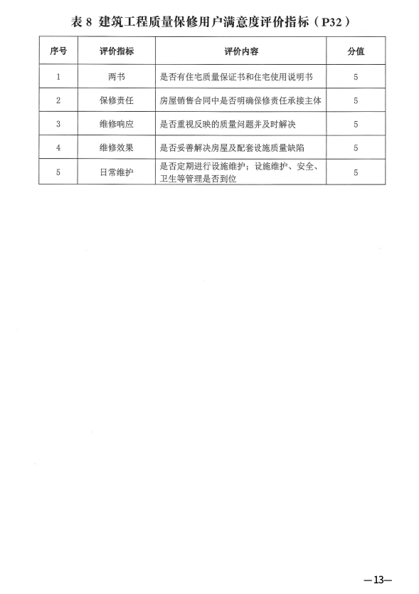
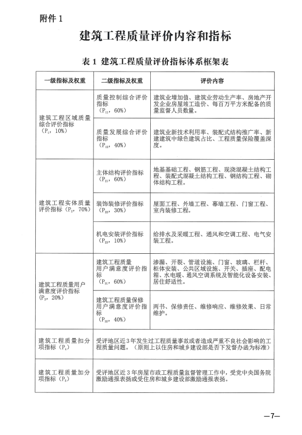
根据《山东省建筑工程质量评价工作实施手册》进行评价,主要内容包括建筑工程区域质量综合评价、建筑工程实体质量评价、建筑工程质量用户满意度评价、建筑工程质量扣分项评价及建筑工程质量加分项评价5个方面。具体评价内容、指标体系及评价实施步骤、评分规则详见《山东省建筑工程质量评价工作实施手册》。
六、评价指标体系及等级
评价体系中包含一级5个指标,二级7个指标,三级34个指标,四级86个指标;一级指标权重分别为建筑工程区域质量综合评价指标P1--10%、建筑工程实体质量评价指标 P2--70%、建筑工程质量用户满意度评价指标P3--20%、建筑工程质量扣分项评价指标 P4、建筑工程质量提升评价 P5。建筑工程质量评价内容和指标(详见附件1)。
(一)工程质量评价分值
区域质量评价分值P=建筑工程区域质量综合评价指标P1×10%+建筑工程实体质量评价指标P2×70%+建筑工程质量用户满意度评价指标P3×20%+建筑工程质量扣分项评价指标P4+建筑工程质量提升评价P5。
(1)建筑工程区域质量综合评价指标P1=质量控制综合评价指标P11×60%+质量发展综合评价指标P12×40%;
(2)建筑工程实体质量评价指标P2=主体结构评价指标P21×60%+装饰装修评价指标P22×30%+机电安装评价指标+P23×10%;
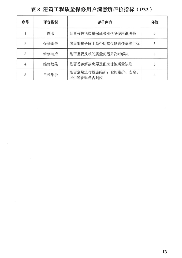
(3)建筑工程质量用户满意度评价指标P3=建筑工程质量用户满意度评价指标P31×60%+建筑工程质量保修用户满意度评价指标P32×40%;
(4)建筑工程质量扣分项指标P4=受评地区近3年发生过工程质量事故或者造成严重不良社会影响的工程质量事故及质量投诉量等综合扣分分值;
(5)建筑工程质量加分项指标P5=受评地区近3年房屋市政工程质量监督管理工作中,经验在全省推广、在全省或住房和城乡建设部召开质量现场会做典型发言、受到省住房城乡建设厅或住房和城乡建设部激励通报表扬等综合加分分值。
(二)工程质量评价分级
建筑工程质量评价分为优秀、良好、一般3个等级.综合评价85分及以上为优秀,70分至85分为良好,分值低于70分为一般。
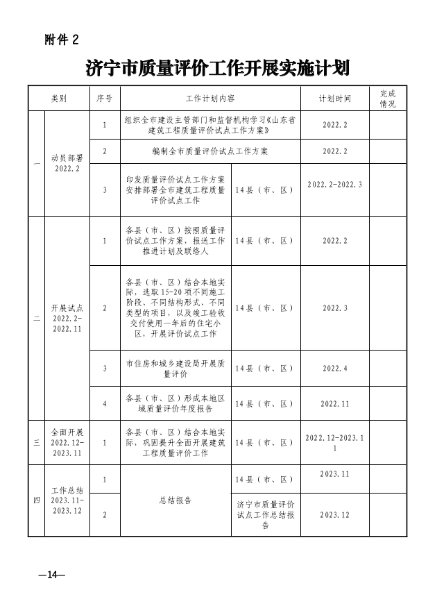
七、实施步骤
(一)动员部署(2022年2月)。深入学习国家和省市有关建筑工程质量评价试点工作的文件精神,,督促各参建主体切实统一思想认识,增强建筑工程质量评价试点工作的政治自觉性,认真开展宣传动员,选取项目启动试点工作.
(二)开展试点(2022年3月-2023年11月)。充分调动建筑工程参建各方主体积极性和参与度,按照建筑工程质量评价和指标体系内容要求,结合本地区实际,选取一定数量的在建工程认真开展工程质量评价,形成本地区区域质量评价报告。
(三)工作总结(2023年11月至2023年12月)。各县市区住房城乡建设主管部门要及时开展质量评价阶段性总结工作,并于当年10月底前,形成《建筑工程质量评价试点报告》。
八、工作要求
(一)强化组织保障。各试点县市区住建主管部门要充分认识建筑工程质量评价试点工作的重要性,高度重视工程质量评价试点工作,结合本地实际制定本地区建筑工程质量评价试点工作方案和工作推进计划,扎实稳妥推进试点工作,确保工作取得实效。
(二)加强跟踪指导。各级各部门要按照试点方案和工作推进计划,加强跟踪调研,强化服务指导,创新完善评价体系,及时掌握试点工作进展,研究解决试点工作中遇到的堵点、难点问题,保证试点工作顺利开展。
(三)做好试点总结。各试点县市区住建主管部门要及时总结提炼建筑工程质量评价试点工作中的好经验、好做法,分析存在的问题及原因,在实践中不断总结完善试点工作,为全面推进建筑工程质量评价工作奠定基础、探索路径。请各县市区于2月28日前报送工作联络员信息,每月30日前将工作开展情况形成汇报材料报市住建局。(联系人:张驰,联系电话: 2376019,邮 箱:jnzljdz@163.com)
附件:1、建筑工程质量评价内容和指标
2、济宁市质量评价工作开展实施计划
3、工作联络员信息表









打印
关闭