| 索 引 号 | 11370800004312503J/2019-50340 | 公开方式 | 主动公开 |
| 发布机构 | 市司法局 | 组配分类 | 涉企行政事业性收费目录 |
| 成文日期 | 2019-06-29 | 失效日期 | |
| 有效性 |
山东省放开律师收费标准,不再执行政府指导价
山东省发展和改革委员会转发《国家发展改革委关于进一步清理规范政府定价经营服务性收费的通知》的通知
鲁发改成本〔2019〕613号
各市发展改革委:
现将《国家发展改革委关于进一步清理规范政府定价经营服务性收费的通知》(发改价格〔2019〕798号)转发给你们,并提出以下贯彻意见,请一并抓好落实。
一、进一步简政放权。为促进市场竞争,激发市场活力,决定放开普通道路车辆救援清障服务费、汽车技术鉴定费、律师服务费、基层法律服务费、补办数字电视机顶盒IC卡工本费和新装有线电视一次性建设费等经营服务性收费(山东省实行政府定价的经营服务性收费项目目录详见附件2)。对放开收费的服务项目,收费单位应严格按照规定做好收费公示,自觉接受社会监督。行业管理部门要充分发挥行业监管作用,确保放开的经营服务性收费标准保持合理稳定。
二、完善收费管理政策。除上述明确放开的经营服务性收费外,各级发展改革部门应严格按照《山东省定价目录》和山东省物价局《关于明确<山东省定价目录>有关问题的通知》(鲁价综发〔2018〕90号)规定的政府定价范围,科学制定收费标准,完善收费管理政策,并实行动态调整,促进相关社会事业健康发展,维护群众合法权益。各市制定完善收费管理政策的规范性文件应抄送省发展改革委。
三、上述规定自2019年7月1日起施行。山东省物价局《关于汽车技术鉴定服务收费有关问题的复函》(鲁价费函〔2016〕54号)和山东省物价局、山东省司法厅《关于印发<山东省律师服务收费管理办法>和<山东省实行政府指导价律师服务收费标准>的通知》(鲁价费发〔2017〕70号)同时废止。
附件:
1.国家发展改革委关于进一步清理规范政府定价经营 服务性收费的通知(发改价格〔2019〕798号)
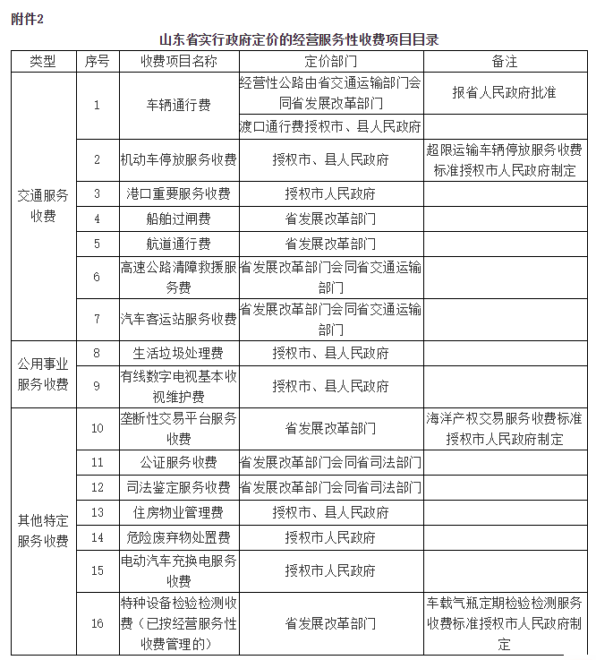
2.山东省实行政府定价的经营服务性收费项目目录
山东省发展和改革委员会
2019年6月26日
附件1
国家发展改革委关于进一步清理规范政府定价经营服务性收费的通知
发改价格〔2019〕798号
各省、自治区、直辖市及计划单列市、新疆生产建设兵团发展改革委、物价局:
为全面深化“放管服”改革,进一步降低实体经济成本,持续改善营商环境,以更实举措更大地激发市场活力,健全主要由市场决定价格的机制,不断提高政府定价管理的科学性、规范性和透明度,现就进一步清理规范政府定价经营服务性收费有关事项通知如下。
一、缩减政府定价范围和定价项目层级
严格按照“凡是市场能自主调节的就让市场来调节”的原则,放开机动车检测类、气象服务类、地震安全评价类等收费项目,进一步缩减政府定价范围,对已经形成竞争的服务,一律实行市场调节价;对能够区分竞争性领域或环节的,竞争性领域或环节的收费标准一律实行市场调节;对市场竞争不充分、仍具有垄断性的经营服务性收费,实行政府定价(含政府指导价,下同)管理。各地政府定价经营服务性收费项目不得超过规定范围(具体范围详见附件),可根据实际情况缩减,不得通过改变名称等方式扩大范围。切实减少并严格限定定价项目层级,原则上不得设立三级项目,确有必要增加项目或设立三级项目的,需报省级人民政府批准。各地压缩政府定价经营服务性收费项目,如需修改有关法律、法规的,须在履行法定程序后再行调整。地方政府定价目录应相应做出调整修订。
二、规范定价主体和收费标准制定方法
要区分不同收费项目和性质,对政府定价经营服务性收费实行不同的收费标准制定方法。原则上,政府定价经营服务性收费标准采用准许成本加合理收益的方法制定,对具备条件的鼓励采用市场化的方式定价,鼓励价格主管部门由直接定价转为制定定价机制,具体价格依照定价机制由市场调节形成;对政府投资或参与投资建设的项目,应以扣除政府投入后的成本为依据制定收费标准,充分体现公益性。对专业性、技术性较强的,价格主管部门在定价时要充分听取行业主管部门意见。各地按照本通知确定的定价范围,细化并明确每个项目的标准制定方法,并与收费标准一并公布。
三、严格履行政府定价程序
制定和调整经营服务性收费标准,要严格按照《政府定价行为规则》(国家发展和改革委员会令2017年第7号)有关规定,依法履行价格调查、成本监审或成本调查、听取社会意见、合法性审查、集体审议、作出价格决定等程序。对社会影响较大的,要提前做好风险评估并制定应对预案。关系群众切身利益的项目,要完善配套保障措施,切实保障低收入群体基本生活不受影响。
四、健全管理制度体系
一是建立健全政府定价经营服务性收费后评估制度。各地可以通过自评估、聘请第三方评估等方式,定期对政策执行情况进行跟踪调查、监测和评估,了解政策执行中遇到的问题,收费主体经营状况、成本情况、劳动生产率、市场供求变化等对收费标准的影响,密切关注社会各方面对所制定收费标准的意见。
二是不断完善政府定价经营服务性收费动态调整制度。各地要对拟放开服务、领域、环节市场竞争状况进行评估,参考评估结论,不断完善政策。综合考虑市场竞争程度、生产经营成本等变化,及时将能放开的项目放开、需要改进定价方法的进行改进、需要调整标准的进行调整。对放开后又形成垄断的,应积极配合相关部门及时查处,维护消费者正当权益。
三是全面落实政府定价经营服务性收费目录清单调整制度。不断完善政府定价经营服务性收费目录清单“一张网”。目录清单中包括具体收费项目、收费文件依据、收费标准、定价方法、定价部门和行业主管部门等。各地调整收费项目和标准,变更项目名称、收费文件依据等信息的,省级价格主管部门要及时在当地官方网站对外公布,并向国家发展改革委书面报告。同时,省级价格主管部门要将已审核同意的目录清单(含收费项目、文件依据、收费标准、定价方法、定价部门和行业主管部门等)电子版上传至国家发展改革委(价格司),由国家发展改革委价格司统一调整,并对外发布。
四是切实加强事中事后监管。加强对取消政府定价政策的跟踪督查,建立健全价格行为规则规范,引导价格合理形成,重点督查政策的落实、执行和运行情况,督促经营者做到明码标价、收费公示,自我约束、公平竞争。同时加强价格监测预警,关注舆情反映,及时了解市场价格动态和市场运行变化情况,做好应急处置。
五、具体要求
各省级价格主管部门要进一步提高认识,增强责任感,把清理规范政府定价经营服务性收费作为2019年价格改革的重点任务,进行专项部署,加强与有关部门的协作,积极推进工作。要结合本地实际,倒排时间表,细化工作方案,明确各项具体任务,落实到处、明确到人,提出可检验的成果形式和时间进度安排。要加强与媒体沟通,宣传清理规范收费工作进展,及时应对舆情反映,主动回应社会关注、民生关切。各地清理规范政府定价的经营服务性收费,不涉及修改相关法律法规或者地方定价目录的,要在2019年7月底前完成相关工作,同时将阶段性工作成果报国家发展改革委(价格司);涉及修改法律法规或者地方定价目录的,要在上报时一并注明,并说明工作进度。
附件:地方政府定价的经营服务性收费范围
国家发展改革委
2019年5月5日

打印
关闭